重光研究 | 投资人的股权退出——对赌失败触发回购行权问题

引言
鉴于对赌(股权回购)条款旨在对投融资双方的投资风险进行合理分配和利益平衡,一方面有利于促成目标公司增资,一定程度上缓解目标公司的融资难题;另一方面可降低信息不对称下投资人的投资风险,维护投资人的利益从而激发其投资的积极性;故对赌(股权回购)条款几乎已成为了投资协议中的必备条款。因对赌后果对投融资双方关系重大(如“俏江南对赌失败导致创始人张兰丧失控制权”),为解决司法实践对赌协议的处理争议,2019年《全国法院民商事审判会议工作纪要》(下称“《九民会议纪要》”)对对赌协议效力争议进行了澄明,此后股权回购之争从合同效力性问题转向合同履行性问题。为解决履行层面问题,2024年8月,最高人民法院通过法答网精选答问(第九批)——公司类精选答问专题(下称“《精选答问》”)对股权回购行权期限作出了解答。
我们根据相关法律规定,就股权回购的实现、履行安排等方面进行解析,以供各位参考。
一、 对赌协议的效力
根据《九民会议纪要》,对赌协议是指投资人与融资方在达成股权性融资协议时,为解决交易双方对目标公司未来发展的不确定性、信息不对称以及代理成本而设计的包含了股权回购、金钱补偿等对未来目标公司的估值进行调整的协议。
对赌协议主要分为两类:(1)对赌失败时的“股权回购型对赌”;(2)对赌失败时的“金钱补偿型对赌”。上述两类对赌协议又根据回购义务人不同,可以细分为三类:(1)目标公司;(2)目标公司创始股东/实际控制人;(3)目标公司以及目标公司创始股东/实际控制人。不论回购义务人是目标公司或是目标公司创始股东/实际控制人,在不存在无效事由时,对赌协议有效。
二、 股权回购之常见纠纷
投融资双方在拟定对赌条款时,大多以上市(即目标公司在约定期限内实现IPO)或业绩(即达到相应财务指标,如营业收入、净利润等)作为对赌条件,并将目标公司或/目标公司创始股东、实际控制人作为回购义务人。即如果目标公司在后续经营中未达预期,则投资人可要求回购义务人承担股权回购责任,由回购义务人承担经营失败风险。故届时如何在《公司法》等相关法律法规规制下合理消除目标公司股东身份、实现股权退出,则是投资人重点关注的问题,对此,投资人在“募投管退”各投资环节应注意以下事项:
(一)目标公司作为回购义务人存在履行不能风险
1、目标公司履行回购义务应以完成减资为前置程序
尽管《九民会议纪要》肯定了目标公司作为回购义务人的对赌协议效力,但在投资人与目标公司的对赌纠纷中,公司资本维持原则、优先保护债权人利益成为法院审查目标公司履行回购是否存在实质性障碍的关键理由,在目标公司履行减资程序、但怠于履行回购义务的情况下,法院才会要求目标公司履行回购义务。
就减资而言,目标公司大致需履行如下程序:(1)股东会作出有效减资决议;(2)及时通知公司债权人并公告、并清偿债务(或按照债权人提供相应担保);(3)按照减资后的注册资本、股权结构信息办理相应工商登记手续。
目标公司主要系由以下原因导致因减资这一前置程序而履行不能:
(1)根据《公司法》第六十六条、第一百一十六条及第二百二十四条规定,公司以同比例减资为原则,且应经代表三分之二以上表决权的股东审议通过,如属于“定向减资”(即部分股东减资或全体股东非同比减资),则有限责任公司需全体股东一致同意,股份有限公司须按照章程规定由股东会审议。鉴于大多投资人持股比例较低,如部分股东认为目标公司回购将减损公司资产、不同意回购,则目标公司股东会无法作出有效减资决议;且目前主流司法观点为法院不可直接判决公司作出减资决议,如海南天然橡胶产业集团股份有限公司与海南华阳投资集团有限公司、华阳致远实业集团有限公司、海南华橡实业集团有限公司新增资本认购纠纷案(最高人民法院 (2021)最高法民申3136号),法院认为:“公司减资属于公司内部自治事项,公司法规定了经股东会决议后公司减资应履行的程序,强制公司减资也违背公司法关于公司自治的立法精神……司法不宜直接干预公司自治事项”。故投资人很难促使目标公司形成减资决议;
(2)如目标公司未按照《公司法》及《公司章程》要求履行法定程序(如①未通过股东会进行表决;②同意减资的股东持股比例低于《公司法》及《公司章程》要求而径行履行回购义务),则相应减资决议存在被撤销、不成立的风险。按照《公司法》第二百二十六条规定,届时投资人须返还已取得的减资(回购)款项;且
(3)即使形成了有效的减资决议,但在触发回购时目标公司的经营状况大多并不乐观,目标公司可能会在清偿债务后已无充足资金履行回购义务、使得投资人股权退出的目的落空。
2、关于回购义务人的选择建议
(1)投资时设定关于定向减资的内部表决条款
鉴于公司决议规则属于各股东在遵循《公司法》等法律法规前提下形成的合意,且经全体股东一致签署的投资协议可以发生变更《公司章程》的效果,故在目标公司作为回购义务人时,建议在与各股东签署的投资协议或《公司章程》中约定回购减资条款,明确全体股东同意特定情形发生时进行定向减资。以便触发回购时,投资人可督促目标公司形成有效的减资决议、及时安排股权退出。
(2)将目标公司创始股东/实控人作为回购义务人
按照《九民会议纪要》,投资人与目标公司股东/非股东第三人之间的对赌协议,在不存在无效事由时,原则上认定对赌协议有效并支持实际履行;且目标公司“定向减资”完成与否不作为该等回购义务人履行回购义务的前提条件。投资人在证明目标公司未完成对赌目标后便可要求目标公司创始股东/实控人回购其股权。
(二)投资人深度参与目标公司治理存在丧失回购权利的风险
如投资人既要求自身可对目标公司经营管理活动施加重大影响(比如对目标公司的投资及业务方向具有决定性作用),同时又要求目标公司/创始股东对公司的未来经营情况承担对赌义务,并在未来经营不达预期的情况下依据协议约定将投资风险全部转嫁于目标公司/创始股东有失公允。
如苏州安洁某科技股份有限公司(下称“投资方”)与练厚桂(下称“原股东”)等合同纠纷案(最高人民法院(2023)最高法民申1695号),法院认为:“估值调整协议虽然不以投资方放弃管理权为前提,但投资方对目标公司的经营管理也应当保持适当的谦抑,否则,目标公司的未来发展完全由投资方决定,却要求融资方承担股权回购、金钱补偿等义务,对融资方明显有失公允。并基于“①投资方、原股东对2017-2019年业绩情况进行了对赌。②对赌期间:<1>投资方取得了目标企业全部股权,且原股东作为总经理行使职权过程中与董事会意见不一致时,通常以董事会的意见为准实施决议和管理行为;<2>目标企业召开董事会会议,决议接受原股东辞去董事职务,同时决议:“全资股东(“投资方”)委派的董事会被公司章程赋予的权力,必须得到管理层的遵守和服从;管理层对董事会决议需及时、充分予以执行”之事实情况,如果还要原股东对目标企业未能实现2019年经营业绩承担全部责任,反而有失公平”。
我们理解,回购权是对投资人在目标公司盈利能力和未来经营存在不确定性这一前提下进行溢价投资的特殊保护机制。该保护机制大多由属于财务投资身份的投资人享受,否则将与一般的股权投资没有差异而丧失其对赌的特性。故提示投资人适度参与、不可管控目标公司经营,否则回购义务人将以“未达成对赌目标系由投资人过度干预造成”抗辩自身无需履行对赌条款,从而影响投资人回购权利的实现。
(三)投资人行权期限约定及争议
投资人股权退出时的常见争议为投资人是否及时提出回购主张、行使权利。通常来说,行权条款可以分为两类:
一类为在协议中明确约定了行权期限,如:当任一回购事件发生后,投资人可在30日向回购义务人发出回购通知,要求按照约定的回购价格购投资人所持有的全部或部分公司股权;
一类为未约定行权期限,如:当任一回购事件发生后,投资人有权向回购义务人发出回购通知,要求按照约定的回购价格购投资人所持有的全部或部分公司股权。
1、目前实践中关于行权期限的裁判观点不一致
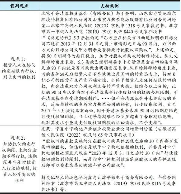
(1)如协议已明确约定行权期限,司法裁判观点大致分为:

(2)如协议未约定行权期限,司法裁判观点大致分为三种:


2、最高院解答意见进一步统一裁判尺度

我们理解,《精选答问》认可了过往法院尊重当事人真实意思表示的裁判思路,同时又对当事人约定不明、司法实践争议的期限问题予以明晰,即:首先,应尊重当事人自由意志,如当事人在协议约定了行权期限的,则投资人需在触发回购次日起计算行权期限、并在该期限内提出回购主张;如协议未对行权期限作出约定的,则以不超过6个月为宜:
(1)如投资人在该期限内提出回购主张的,则以提出回购要求次日计算3年诉讼时效;
(2)如逾期未提出回购主张的,则可以视为投资人放弃回购权利、不得再行权;
(3)回购通知发出方式:按照《民法典》规定“民事法律行为可以采用书面形式、口头形式或者其他形式”,故投资人可以采用邮件、电话等多种形式发出通知。

3、关于回购行权的建议
尽管该解答意见并非法律法规、司法解释,各地法院/仲裁委后续审理是否会与该答疑意见保持一致仍存在不确定性,但鉴于已有案例与该解答意见保持一致,如上海充澄投资管理有限公司与张某、上海锦葵医疗股份有限公司等股权转让纠纷案(上海市第一中级人民法院(2024)沪01民终12277号),故基于谨慎考量,我们建议:
(1)拟投资项目需设定对赌条款时,可根据不同对赌条件分类约定行权期限。此外,从投资人角度,尽量约定较长行权期限,从回购义务人角度,尽量缩短投资人的行权期限;同时,考虑到解答意见明确“稳定公司经营的商业预期”目的,故建议行权期限不宜超6个月,尽量符合商业交易公允合理性;
(2)投资人团队做好投后管理工作,核查项目投资情况,并在触发回购后的约定行权期限内或解答意见所确定的合理期限内及时启动回购工作(比如发函要求回购、相关当事人签署补充协议调整对赌条件、延长可行权期限等)。如要求回购且前期友好协商阶段,如果涉及多名回购义务人,建议投资人需按照约定或者法定方式向每一名回购义务人单独发出回购通知,避免协商不成进入诉讼程序时,法院认定投资人未在约定期限内有效行权从而构成丧失回购权的风险。
本文作者
徐扬·律师
重光律师事务所高级合伙人
业务领域:
证券业务、项目投融资、资产并购重组等。
李静·律师
重光律师事务所合伙人
业务领域:
证券业务、并购重组、民商事领域的诉讼与仲裁。
刘伟东·律师
重光律师事务所执业律师
业务领域:
证券业务、项目投融资、企业破产重整。—对赌失败触发回购行权问题


86-10-85630600
邮箱登录
OA登录
后台登录
西城办公室:北京市西城区金融大街33号通泰大厦C座;朝阳办公室:北京市朝阳区朝阳门外大街丰联广场大厦A座




